首 页
走进普迈
法律法规
行业动态
工程案例
经验交流
人才招聘
下载中心
联系我们
行业动态
滚球官网动态
建管部门
协会信息
当前位置:滚球(中国) - 行业动态 - 建管部门
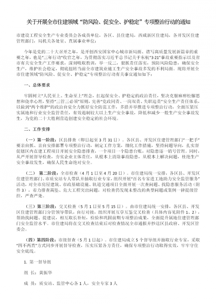
西安市住建局关于开展全市住建领域“防风险、促安全、护稳定”专项整治行动的通知
更新时间:2022-04-07 10:38:22 点击:2787次
附件:
1. 交叉检查安排表
2.
区县、开发区住建管理部门交叉检查评估表
3. “
百名专家进工地助力安全监管服务
”
内容清单
上一篇:
西安市住房和城乡建设局关于进一步推进全市文明工地建设高质量发展的通知
下一篇:
西安市住建局关于开展全市住建领域高处坠落专项整治行动的通知
滚球官网 版权所有 | 地址:西安市太白南路139号荣禾云图中心4层 | 电话:029-88420678 88422682(传真)
陕ICP备2021015924号
技术支持:
西安利友科技
ledong体育
|
fh体育(中国)官方网站
|
W体育官方版
|
环球体育网页版官方网站
|
环球体育最新版
|
ky.com
|
多宝网页版登录入口
|
华体集团
|
多宝网投
|